fb

只是開玩笑,竟然變被告?

p

推薦程度|★★★

定價|380元(單本)

出版社|三采

出版日期|2020/07/17(第一本)

少年調查保護官現身說法,以實際青少年案例與法條,結合自己的專業與輔導經歷,讓你和孩子不僅用法律保護自己,也提供各種協助管道。

書籍畫重點

  • 從人際關係、學校、網路、詐騙等孩子身邊常見的案例出發。
  • 提供完整且詳細的法律對應說明。
  • 不只法律,也提供學校家庭輔導通報等方法。

貼近孩子生活的校園法律小百科

不曉得是不是小朋友越來越早熟、資訊越來越多,以前我還是小鬼頭時,我媽只擔心考試成績和我有沒有亂花午餐錢?

但是我現在卻要開始擔心,小孩在學校會不會因為冒犯同學而陷入衝突;輕則低頭道歉、重則被告……或是有天收到電話說:『你的孩子在網路……』

要是狀況真的找上門,這時 google 真的來不及……好在有人整理一本可說是校園版的法律小百科《只是開玩笑,竟然變被告》。讓我們能預先理解,是再好不過的事!

你幾乎可以在這系列裡找到小朋友會誤觸的地雷。從班級人際相處、禍從口出、動手動腳,到網路放話、性騷擾、金錢糾紛等。

作者身為少年調查保護官,透過青少年案件的豐富經驗,讓這套書成為面對學生犯錯可能觸法的教戰守則。

我欣賞作者不僅依據各種狀況詳列可能觸法的法條,以及提供不同的選項和後果,甚至是還列舉學校應該會有的通報處理流程,讓我們可以對照參考。這個很重要,以免權益受損!

因此,我很推薦家長、班導都該放一套在身邊,然後好好讀。畢竟自己孩子再怎麼懂事,有時真的會無意被牽連,總是需要做好心理準備。

但也因為書籍比較注重案例分析,有時候把狀況過於簡化成對錯二分法,所以我會額外陪著孩子一起討論。

我們會在對錯之外,額外想想為什麼有人要做壞事,他是真的壞人嗎?

最後我會問孩子『法律懲罰』的意義是什麼?是不是用來警告人千萬不可以做壞事,然後懲罰真的可以讓人改過向善嗎?

我覺得作者在其中一個案例說的很好,動不動提告有時不是最好的解決方法。班級是一個小型社會,最重要的是讓學生理解嚴重性,雙方的感受,學習如何正確與人相處。

或許這才是告與被告,無數法條之外的最重要的事。

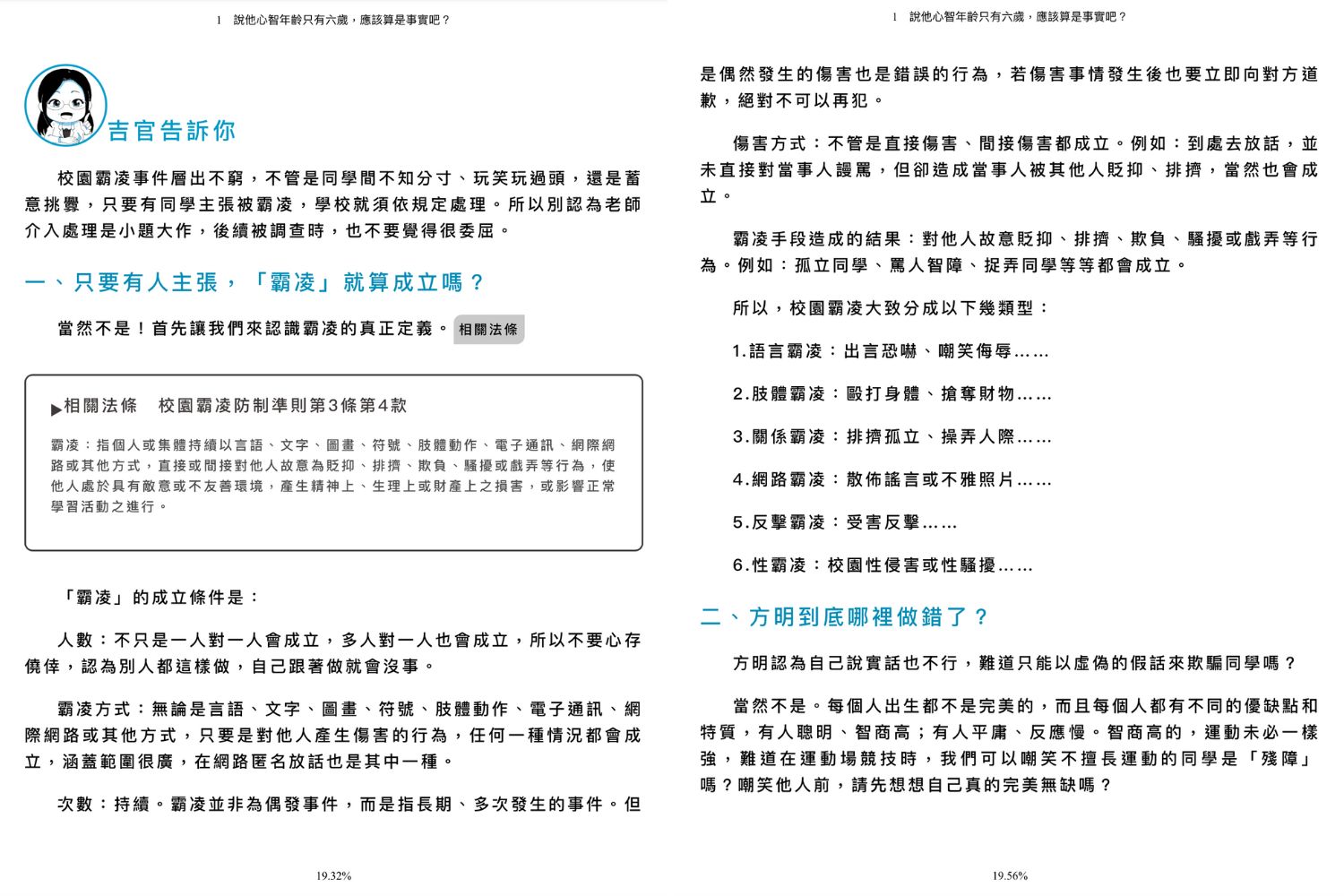
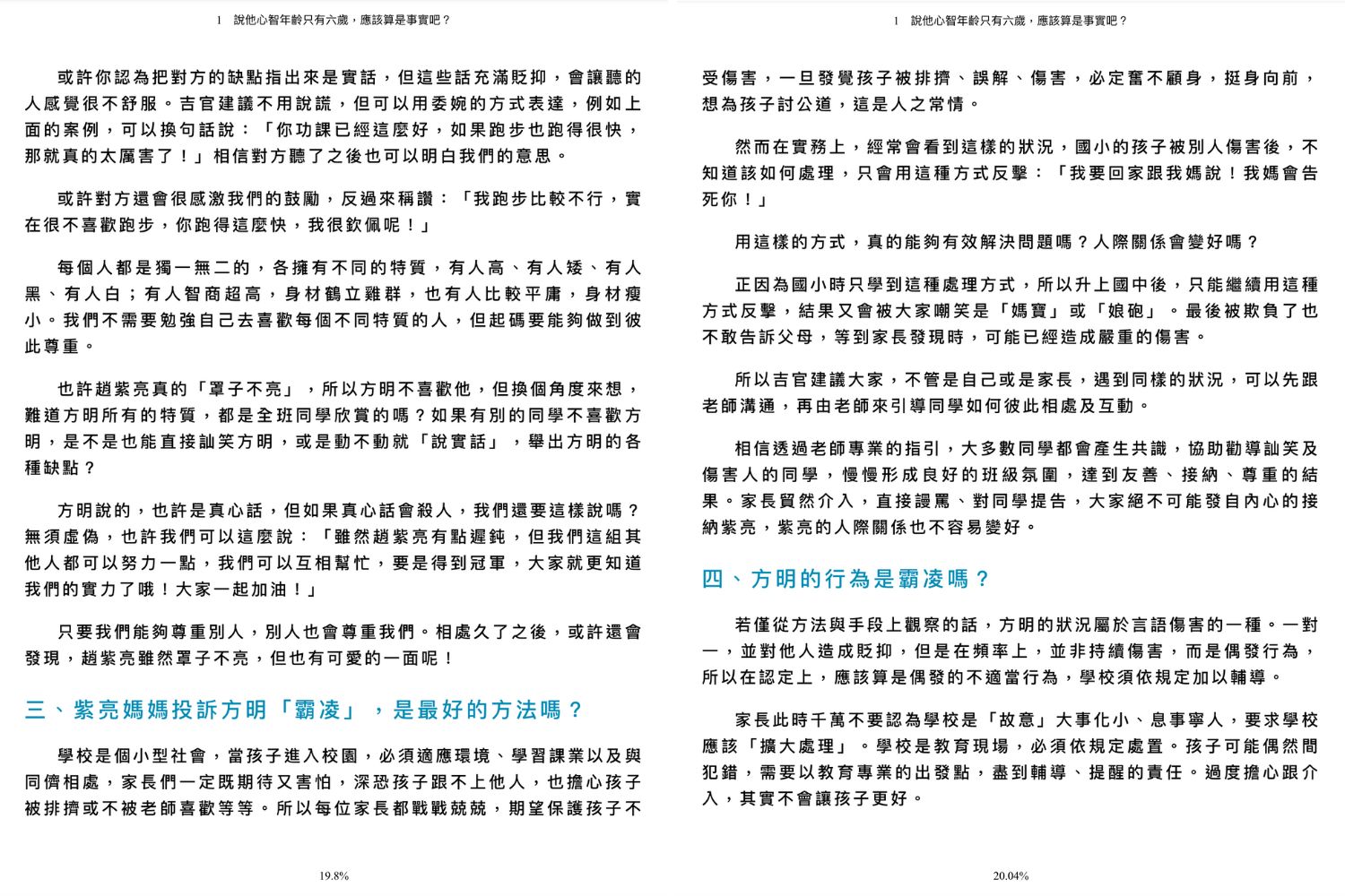
內容架構很直覺,每個案例都會有實際情境+作者分析+對應法條與可能後果。(點選預覽更多頁面,頁面來自於電子書)

作者除了引用法條外,也加入學校在面對類似狀況時,應當會有的正規通報機制。並且即便被告了,作者也提到法官也都會調查整件事情經過,不一定會將責任全部歸咎於被告。(點選預覽更多頁面,頁面來自於電子書)

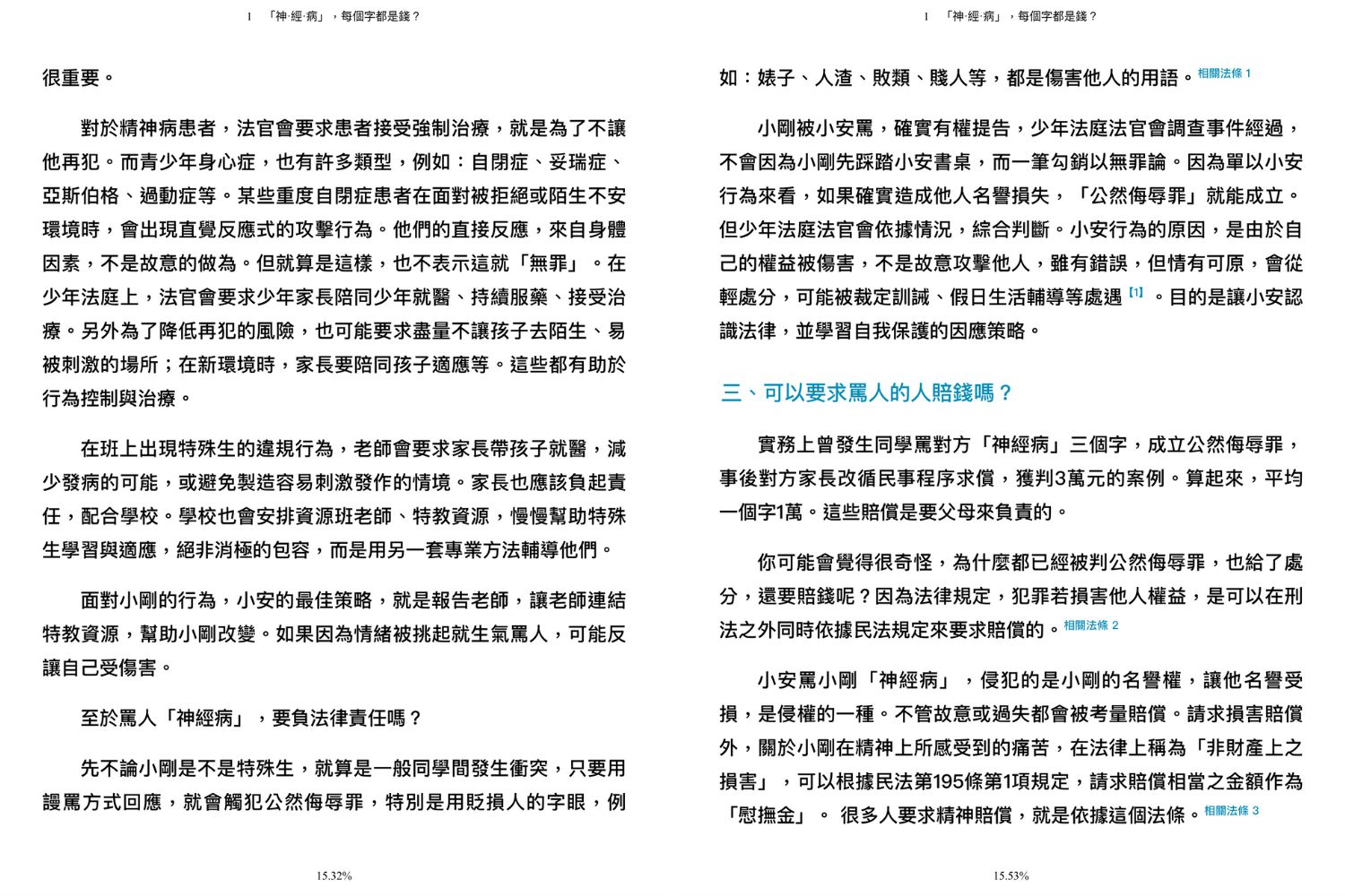
作者在第二本裡,對於霸凌有更詳細的補充。(點選預覽更多頁面,頁面來自於電子書)

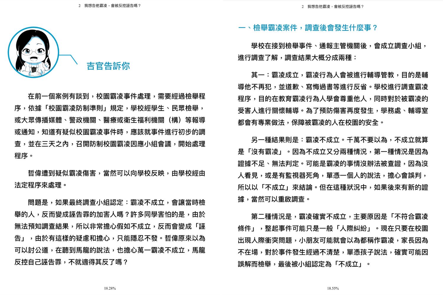
第三本的寫法有些改變,一樣是霸凌,作者提供了對家長、孩子等說明。(點選預覽更多頁面,頁面來自於電子書)

相關文章

一則新聞的誕生:新聞是怎麼來的呢?

一則新聞的誕生:新聞是怎麼來的呢?

完整呈現新聞製作、歷史、類型與相關職業的百科,並且在閱讀時也能和過往的新聞經驗互動,引發思考!
來場線上的人權之旅!推薦國家人權博物館的親子參觀路線

來場線上的人權之旅!推薦國家人權博物館的親子參觀路線

分享我推薦的國家人權博物館白色恐怖景美園區的親子參觀路線與重點,讓孩子認識難忘與不能忘的白色恐佈歷史。
浪潮

浪潮

改編自真實校園情節的小說,透過歷史老師在班上進行的社會實驗,所引發的意外結果,讓孩子理解極權與民主的界線。
《混沌少年時》的心得以及推薦書單

《混沌少年時》的心得以及推薦書單

分享以家庭、親子的角度來看這部熱門影集,並且整理四集的對應書單,讓我們可以懂得和自己、家人與孩子相處。
南一  社會六下全課  書單

南一  社會六下全課  書單

透過在臺灣可以遇到的各種宗教與飲食文化,讓孩子認識臺灣已經是多族群與多國融合的社會。並且認識資訊、石化等現代科技在造福人類社會之餘,又如何傷害我們與環境。最後是從全球視角,來認識國際組織、國際衝突、人權與環保議題。
翰林  社會六下全課  書單

翰林  社會六下全課  書單

透過認識全球經濟發展(全球化)、國際衝突、環保議題等新聞事件,並結合認識國際組織與條約、公民素養,讓孩子體會各種全球問題以及如何提出尊重彼此、符合地球永續的解決方案。
頭條新聞大作戰

頭條新聞大作戰

透過孩子的視角來看大人如何被假新聞愚弄,並且創意又有巧思的情節設計,讓讀者知道新聞如何被『選擇』呈現在我們面前。
你懂法嗎?法律真的不簡單,分享我的全方位書單!

你懂法嗎?法律真的不簡單,分享我的全方位書單!

從各種法律童書的內容,讓孩子體驗法律從何而來,以及透過實際例子避免觸犯法律。
No results found.
一則新聞的誕生:新聞是怎麼來的呢?

一則新聞的誕生:新聞是怎麼來的呢?

完整呈現新聞製作、歷史、類型與相關職業的百科,並且在閱讀時也能和過往的新聞經驗互動,引發思考!
來場線上的人權之旅!推薦國家人權博物館的親子參觀路線

來場線上的人權之旅!推薦國家人權博物館的親子參觀路線

分享我推薦的國家人權博物館白色恐怖景美園區的親子參觀路線與重點,讓孩子認識難忘與不能忘的白色恐佈歷史。
浪潮

浪潮

改編自真實校園情節的小說,透過歷史老師在班上進行的社會實驗,所引發的意外結果,讓孩子理解極權與民主的界線。
《混沌少年時》的心得以及推薦書單

《混沌少年時》的心得以及推薦書單

分享以家庭、親子的角度來看這部熱門影集,並且整理四集的對應書單,讓我們可以懂得和自己、家人與孩子相處。
南一  社會六下全課  書單

南一  社會六下全課  書單

透過在臺灣可以遇到的各種宗教與飲食文化,讓孩子認識臺灣已經是多族群與多國融合的社會。並且認識資訊、石化等現代科技在造福人類社會之餘,又如何傷害我們與環境。最後是從全球視角,來認識國際組織、國際衝突、人權與環保議題。
翰林  社會六下全課  書單

翰林  社會六下全課  書單

透過認識全球經濟發展(全球化)、國際衝突、環保議題等新聞事件,並結合認識國際組織與條約、公民素養,讓孩子體會各種全球問題以及如何提出尊重彼此、符合地球永續的解決方案。
No results found.